Nguồn thải phát sinh từ nuôi trồng và chế biến thủy sản
Nuôi trồng thủy sản đã trở thành ngành kinh tế quan trọng trong phát triển kinh tế - xã hội ở ĐBSCL. Mỗi năm nơi đây cung cấp khoảng 3,2 triệu tấn nguyên liệu cho ngành công nghiệp chế biến, xuất khẩu thủy sản của Việt Nam. Cùng với sự phát triển của công nghiệp nuôi trồng, công nghiệp chế biến thủy sản của ĐBSCL cũng phát triển nhanh chóng. Trình độ công nghệ của các nhà máy chế biến tương đối hiện đại, chất lượng sản phẩm ngày càng được nâng cao, đáp ứng năng lực cạnh tranh trong quá trình hội nhập quốc tế.
Tuy nhiên, bên cạnh mặt tích cực, các hoạt động trong nuôi trồng và chế thủy sản ở ĐBSCL cũng phát sinh các nguồn chất thải, gây ô nhiễm môi trường, ảnh hưởng tới sự phát triển bền vững của vùng. Theo Cục Kiểm soát ô nhiễm (Tổng cục Môi trường, Bộ Tài Nguyên và Môi trường), toàn vùng có 206 cơ sở chế biến thủy sản xuất khẩu, với tổng công suất khoảng 780.000-950.000 tấn/năm. Ô nhiễm môi trường diễn ra ở tất cả các công đoạn trong chuỗi giá trị, từ khâu nuôi trồng đến chế biến và tiêu thụ sản phẩm thủy sản. Trong đó, các nguồn phát thải ô nhiễm chính đến từ:
Bùn thải trong nuôi trồng thủy sản: bùn thải đến từ các ao nuôi tôm thâm canh, nuôi cá tra, cá trê quy mô công nghiệp. Bùn này chứa nhiều thức ăn dư thừa thối rữa, các hóa chất, thuốc kháng sinh, khoáng chất (diatomit, dolomit, lưu huỳnh) lắng đọng, các chất độc hại có trong đất phèn (Fe2+, Fe3+, Al3+, SO42-). Lớp bùn này thường có chiều dày từ 0,1-0,3 m, do luôn trong tình trạng ngập nước, yếm khí nên tạo thành các chất phân hủy độc hại như H2S, NH3, CH4, Methanethiol… Khi bùn thải ra trong quá trình vệ sinh và nạo vét ao nuôi sẽ gây ô nhiễm môi trường nghiêm trọng.
Nước thải nuôi trồng thủy sản: nước thải nuôi tôm công nghiệp có hàm lượng cao các chất hữu cơ (BOD5: 12-35 mg/l, COD: 20-50 mg/l), chất dinh dưỡng (photpho, nitơ), chất rắn lơ lửng (ammoniac, coliforms). Nước thải nuôi cá trê lai, cá tra có hàm lượng cao các chất BOD5, COD, ni tơ, phốt pho. Nguồn nước thải nuôi trồng thủy sản trong một vụ nuôi (nuôi tôm thường 2 vụ/năm, nuôi cá 1 vụ/năm) có thể đạt đến 15.000-25.000 m3/ha tùy thuộc vào quy trình nuôi của mỗi loài.
Nguồn thải trong chế biến thủy sản: nguồn nước thải từ nước rửa sơ chế nguyên liệu, chế biến sản phẩm; vệ sinh nhà xưởng, máy móc thiết bị, dụng cụ sản xuất... trong các phân xưởng, nhà máy chế biến thủy sản chứa nhiều BOD5, COD, chất rắn lơ lửng, nitơ, photpho, coliforms. Với lưu lượng khoảng 20-35 m3/tấn sản phẩm, đây là nguồn gây ô nhiễm môi trường rất nghiêm trọng, cần phải được xử lý theo quy định. Bên cạnh đó, trong quá trình sản xuất chế biến thủy sản còn phát thải mùi hôi do phân hủy chất hữu cơ như H2S, NH3, CH4S, dung môi hữu cơ bay hơi, chất khử trùng...
Chất thải rắn: là phụ phẩm đầu, xương, nội tạng cá; đầu, vỏ tôm… thải ra trong quá trình chế biến (trung bình sản xuất 1 tấn tôm thành phẩm sẽ thải ra 0,75 tấn phế thải).
Để khắc phục các nguồn thải gây ô nhiễm trên, đã có nhiều doanh nghiệp áp dụng quy trình khép kín tại nhà máy với nhiều công nghệ khác nhau. Tuy nhiên, các giải pháp này cũng chỉ hướng đến việc phân tích tiết kiệm năng lượng hoặc tái chế chất thải nên vòng tuần hoàn bị thu hẹp với phạm vi nhỏ và không có khả năng liên kết.
Mô hình sinh thái khép kín phục vụ ngành nuôi trồng, chế biến thủy sản
Xuất phát từ thực tế trên, Các nhà khoa học thuộc Viện Môi trường và Tài nguyên (Đại học Quốc gia TP Hồ Chí Minh) đã đề xuất và được phê duyệt thực hiện đề tài “Nghiên cứu mô hình sinh thái khép kín nhằm nâng cao chuỗi giá trị cho ngành chế biến thủy sản tại khu vực ĐBSCL”, thuộc Chương trình “KH&CN phục vụ phát triển bền vững vùng Tây Nam Bộ”. Phương pháp tiếp cận chính của đề tài là: xây dựng các mô hình và giải pháp sinh thái trên cơ sở khép kín các dòng vật chất và năng lượng bên trong (khu vực ao nuôi, khu vực nhà máy sản xuất và hệ thống phụ trợ) và bên ngoài (khu vực dân cư, các hệ sinh thái môi trường sẵn có) để tạo thêm giá trị gia tăng cho chuỗi giá trị ngành hàng thủy sản tại khu vực nghiên cứu.
Trong quá trình thực hiện đề tài, các lý thuyết về: Kỹ thuật và hệ thống sinh thái khép kín (CETS); Kỹ thuật và hệ thống không phát thải (ZETS), Hệ thống sinh học tích hợp (IBS), Hệ thống công nông nghiệp không phát thải (AIZES), Kỹ thuật sẵn có tốt nhất (BAT)... đã được áp dụng. Tất cả đều hướng tới mục tiêu: xây dựng và áp dụng một hệ thống sinh thái hoàn chỉnh phục vụ việc tạo ra lợi ích gia tăng của chuỗi giá trị ngành hàng thủy sản, tạo thêm sinh kế, bảo tồn tài nguyên, bảo vệ môi trường, phát triển bền vững các khu vực dân cư ở ĐBSCL.
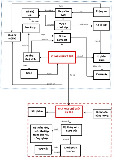
Mô hình sinh thái khép kín cho ngành nuôi trồng và chế biến cá tra

Hình 1. Mô hình sinh thái hướng đến khép kín cho chuỗi ngành cá tra.
Đối với vùng nuôi: mô hình được thiết kế trên cơ sở lấy vùng nuôi làm trung tâm. Nước thải phát sinh từ ao cá được đưa qua ao lắng thủy sinh (3 ao lắng với các loài thủy sinh khác nhau như sen, lục bình, rau ngổ), sau đó được đưa ra ngoài nguồn tiếp nhận và có thể quay trở lại quá trình nuôi tiếp theo.
Bùn của ao nuôi được bơm trực tiếp vào ao lắng, sau khi bùn lắng xuống sẽ thu bùn vào khu ủ phân compost (phân hữu cơ). Tại đây, bùn đáy ao sẽ được phối trộn cùng với lục bình từ ao thủy sinh, phân thải từ chuồng trâu, bò..., chế phẩm sinh học EM theo tỷ lệ 6:2:2 (bùn đáy: phân bò: lục bình). Xác cá chết được thu gom định kỳ hằng ngày, sau đó được đưa vào khu ủ phân đạm nhờ emzym đặc hiệu, sau 7 ngày tạo thành phân hữu cơ (dạng dịch đạm thủy phân). Phân compost và dịch đạm được dùng bón cho vườn rau, xoài, dừa, chuối...
Đối với nhà máy: mô hình được áp dụng tại nhà máy của Công ty CP Xuất nhập khẩu thủy sản Cửu Long. Cá tra được đưa về làm nguyên liệu đầu vào. Nước thải ở tất cả các khâu được thu gom vào hệ thống xử lý nước thải của nhà máy, sau khi xử lý đạt tiêu chuẩn được thải ra môi trường. Bùn thải của hệ thống sản xuất được tận thu để làm phân hữu cơ bón cho cây ăn quả. Kết quả phân tích cho thấy, thành phần dinh dưỡng trong phân hữu cơ đạt tiêu chuẩn QCVN: 2018/BNNPTNT, thành phần vi lượng kẽm (Zn) cao hơn so với tiêu chuẩn. Hàm lượng kim loại nặng (Cd, Pb) thấp hơn giá trị cho phép nhiều lần. Ước tính việc tái sử dụng bùn thải từ hệ thống xử lý nước đem lại giá trị gia tăng cao, giúp tăng doanh thu khoảng 20 tỷ đồng/năm cho Công ty. Ngoài ra, việc sử dụng phân bón hữu cơ cho cây trồng giúp cải tạo đất trồng, giảm áp lực sử dụng phân bón vô cơ và bảo vệ môi trường.

Bón phân hữu cơ từ hệ thống xử lý nước thải của công ty cho cây ổi, giúp cây sinh trưởng tốt (A) và đất giữ ẩm tốt (B).
Mô hình sinh thái khép kín cho ngành chế biến tôm

Hình 2. Mô hình sinh thái hướng đến khép kín cho chuỗi giá trị ngành tôm.
Đối với vùng nuôi: mô hình này lấy vùng nuôi làm trung tâm. Nguồn nước cấp từ vùng nuôi được lấy từ kênh - đây cũng là nơi tiếp nhận nước thải sau khi xử lý qua ao lắng thủy sinh. Nước thải phát sinh từ ao tôm trong qua trình thay nước (lượng nước trao đổi thông thường là 20-30%), được đưa ra ao chứa nước thải của ao nuôi để xử lý bằng vi sinh trước khi đưa ra ngoài. Bùn thải đáy ao phát sinh từ quá trình làm sạch đáy ao, được bơm lên bể chứa trước khi đưa vào bể biogas, tại đây bố trí lưới lọc với mắt lưới nhỏ hơn 0,5 cm nhằm mục đích thu hồi xác tôm chết và đầu vỏ tôm lột. Sau đó bùn thải được đưa trực tiếp đến bể biogas, lượng khí sinh ra được dùng cho hoạt động của gia đình như đun bếp; nước thải phát sinh sau biogas được xử lý bằng ao vi sinh trước khi đưa ra ngoài môi trường. Đối với xác tôm và vỏ tôm lột được chứa tại khu ủ phân compost, tại đây xác tôm được ủ cùng với chế phẩm sinh học EM và mật rỉ đường. Phân compost được hộ dân sử dụng thay cho phân bón hóa học, để cải tạo đất và làm chất nền.
Đối với nhà máy: mô hình được áp dụng tại nhà máy của Công ty CP Chế biến thủy sản xuất khẩu Tắc Vân. Tôm được đưa về nhà máy. Sau khi xử lý tôm, toàn bộ nước thải được thu về khu xử lý tập trung. Phần phụ phẩm là đầu tôm được thu gom để chiết xuất dịch đầu tôm, sử dụng trong ngành sản xuất phân bón. Ước tính nguồn thu từ dịch đầu tôm có thể mang lại 8-10 tỷ đồng/năm, đối với nhà máy có lượng phế phụ phẩm đầu tôm khoảng 600-700 kg/ngày.

Một số sản phẩm phân bón bổ sung dịch đầu tôm do đề tài sản xuất.
Để thuận tiện cho việc nhân rộng mô hình, nhóm nghiên cứu đã xuất bản sổ tay hướng dẫn; đồng thời tổ chức nhiều buổi hội thảo, tập huấn. Trong thời gian tới nhóm nghiên cứu sẽ tổ chức các hoạt động tham quan mô hình để tuyên truyền, mở rộng mô hình. Bên cạnh đó, nhóm nghiên cứu cũng kết hợp với cơ quan quản lý địa phương như sở khoa học và công nghệ, sở tài nguyên và môi trường tuyên truyền kết quả của mô hình, nhằm nhân rộng mô hình cho các doanh nghiệp nuôi trồng và chế biến thủy sản trên địa bàn ĐBSCL.
TÀI LIỆU THAM KHẢO
[1] Bộ Nông nghiệp và Phát triển nông thôn (2019), Báo cáo kết quả thực hiện sản xuất, kinh doanh ngành nông nghiệp và phát triển nông thôn tháng 10 và 10 tháng đầu năm 2019.
[2] Bộ Nông nghiệp và Phát triển nông thôn (2021), Báo cáo kết quả thực hiện sản xuất, kinh doanh qúy I năm 2021 của ngành Nông nghiệp và Phát triển Nông thôn.